Digital logic

Module 1 : Digital Logic Overview

Digital logic is a fundamental concept in electronics and computer science that deals with systems and circuits designed to handle binary data. It forms the foundation of modern digital systems such as computers, smartphones, and other electronic devices.

Module 2 : Number Systems and Codes

The number system and codes are essential in digital electronics and computing. They provide ways to represent, manipulate, and communicate data within digital systems.

Module 3 : Logic gates

Logic gates are the building blocks of digital systems. They perform basic logical functions, processing binary inputs (0 and 1) to produce binary outputs. Each gate has a specific function, defined by a truth table that shows all possible input-output combinations.

Module 4 : Boolean Algebra and Logic Simplification

Boolean Algebra is a mathematical framework for analyzing and designing digital logic circuits. It uses binary variables and logical operations to describe and manipulate logic expressions.

Module 5 : Combinational logic Circuit

A Combinational Logic Circuit is a type of digital circuit where the output is a pure function of the current inputs. The outputs depend only on the combination of input values at a given moment, and there is no memory or feedback involved

Module 6 : Functions of Combinational Logic

Combinational logic circuits perform a variety of functions that process binary inputs to generate specific outputs. These functions are widely used in digital systems, including arithmetic operations, data manipulation, and control logic.

Module 7 : Latches and Flip-Flops

Latches and flip-flops are fundamental building blocks used to store and control binary data in digital systems. They are types of sequential circuits that retain state information between clock pulses or inputs.

Module 8 : Counters

A counter is a sequential logic circuit used to count the number of occurrences of a particular event.Counters are widely used in digital systems for tasks such as timing, sequencing, and counting events.

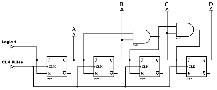
Module 9 : Shift Registers

A Shift Register is a digital circuit used to store and transfer binary data sequentially. Shift registers allow bits to be moved either to the left (serial-in to serial-out or parallel-in to serial-out) or to the right (serial-out to serial-in or parallel-out to serial-in) in a systematic manner.

Lab

Lab 1 : Introduction to Logic Circuits

Lab 2 : COMBINATIONAL DIGITAL CIRCUIT DESIGN SIMULATION USING DEEDS SIMULATOR

Lab 3 : Identifying the properties of a Synchronous Counter